跨境小包寒潮来袭!多国拟对小额包裹征税
2025-11-28
2025年以来,中美欧等主要经济体相继取消或调整跨境小额包裹的免税政策,涉及范围涵盖贸易成本、进口关税等核心环节,直接影响了中国跨境电商企业的运营模式。
反观其中受影响最大的跨境卖家群体,他们以往得益于各式各样的跨境税收政策风口,抢抓市场红利,部分卖家更一度凭借“小额包裹免税红利”快速打开市场实现规模扩张。
如今,回首望去,随着美国发起,欧盟、英国、日本、俄罗斯等主要市场均明确提出了取消小额包裹免税的政策导向,跨境电商简单的“拼价策略”逐渐面临被调高成本的格局。

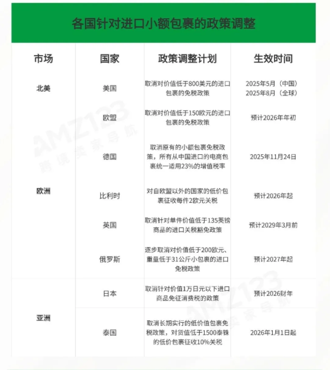
*图源:AMZ123
01 美国开启政策之门
作为全球电商市场的重要贸易方,美国——于2025年5月率先取消了针对中国低价值进口包裹(价值≤800美元)的免税政策。
短短不到四个月,该政策得以“加码”扩大至针对全球货品的小额包裹领域。
中信证券发布的研究报告指出,曾经免税的低价值商品平均关税水平从0%直接攀升区间至25%-30%。在这背后,是无数跨境电商卖家的业绩预期被改写的控本之路。小包发货可咨询大森林业务经理咨询报价~
02 相邻市场步履一致
正所谓西方市场的政策风向奠定了基调,其他区域市场随即观望并跟进。
欧洲作为中国跨境电商的主要目标市场之一,率先表示出强烈态度:
德国于2025年11月24日正式起执行23%增值税政策;
欧盟拟在2026年初全面取消针对低价值进口包裹(货值低于150欧元)的免税政策;
比利时拟自2026年起对来自欧盟以外的跨境小包裹加征每件2欧元税款。
03 更多国家趋同影响
虽然部分国家尚未紧随政策落地,但从这些国家已经公布的条款来看,趋势愈发明确:
俄罗斯计划从2027年起,逐步征收小包裹增值税,取消当下限制(特别针对货值≤200欧元、单重≤31公斤的小单包裹);
英国则计划于2029年3月前,取消自2025年起适用于单件价格低于135英镑商品的进口关税豁免政策。
这个世界正在变得“平等”吗?
原本只有少数地区给予的特殊贸易通道,眼下也纷纷收口收紧;中国跨境电商所依赖的“价格优势”模式或再也无法像从前那般畅通无阻。
面对国际政策变化,卖家们该顺势而变,还是蓄势待发?
某句话说得好:
稳字当头,政策在你手里,别让它进了别家口袋!