卖家注意!亚马逊上线“部分退款”FBA新规
2025-09-30
在跨境电商行业,有一句不成文的“行规”:每到旺季,亚马逊总会出现一些意外状况。卖家们刚刚忙着备货和制定广告预算,平台往往就会推出新的政策,让人感到猝不及防。
最近,亚马逊又推出了新的举措。
一、亚马逊推出了“部分退款”新功能
退货处理一直是跨境卖家面临的一个主要难题。仓储费用、移除费用和逆向物流费用等累加起来,往往超过商品的实际价值。
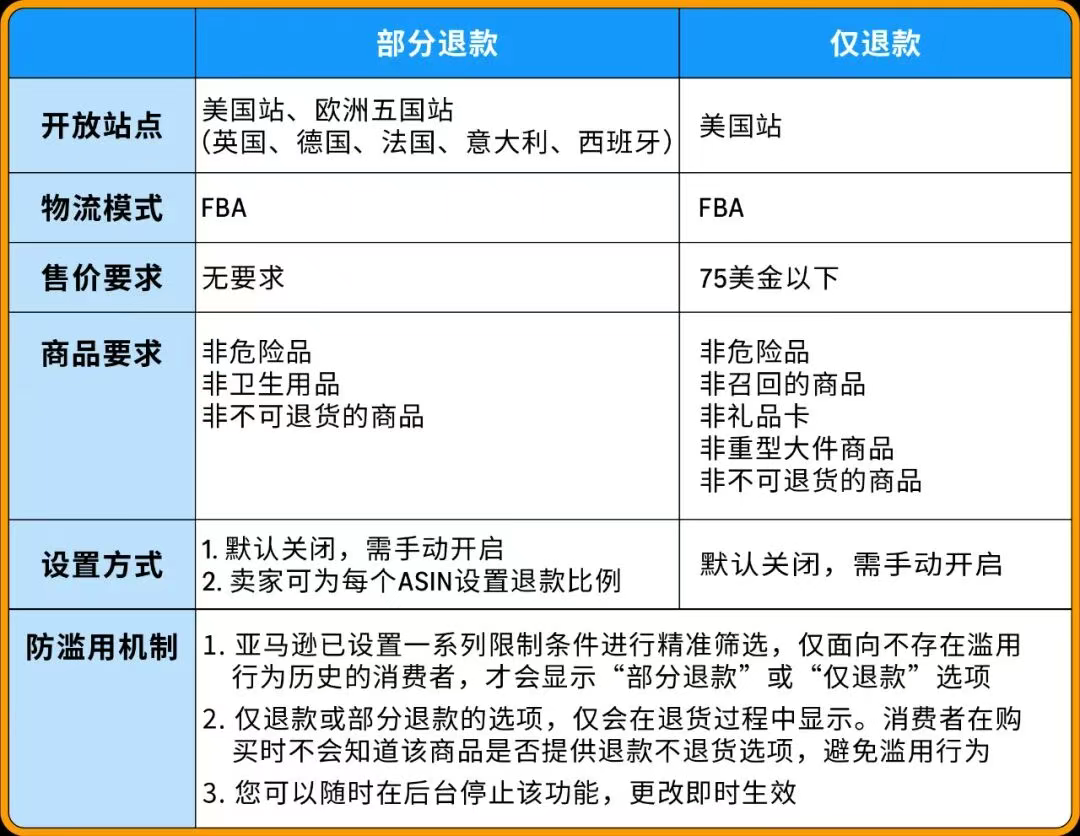
为了缓解这一问题,大森林了解到,去年7月,亚马逊推出了一项“止痛药”——仅退款功能。其规则是,售价低于75美元的商品,卖家可以直接对买家进行退款,让买家保留商品。这种简单直接的方法省去了退货的麻烦,卖家普遍认为“对小额订单非常有效”。
然而,问题也很明显:价格超过75美元的商品,均不在保护范围内。这对于许多卖家来说,无疑是“只缓解了一半的痛苦”。
基于此,亚马逊近期宣布进一步优化退货政策,推出“部分退款”功能。值得注意的是,与“仅退款”相比,这项新功能的适用范围和使用规则有了显著的扩展。
具体而言:
覆盖范围更广:不仅仅是美国站,英国、德国、法国、意大利和西班牙等五个欧洲国家也已经同步上线。
取消价格限制:之前75美元的门槛已被彻底取消,高价商品也可以适用。
适用的品类更加灵活:只要不是危险品、卫生用品或平台标记为不可退货的商品,像召回品、礼品卡以及大件商品等也可以享受“部分退款”的政策。

当然,亚马逊也设置了一个“安全机制”。只有在没有退货滥用历史的买家面前,系统才会提供“部分退款”的选项。每次请求都会根据买家的资料和消费记录进行自动审核,以防止恶意使用。同时,卖家也拥有更大的自主权,可以自行决定是否开启这一选项,以及在哪些ASIN上启用,退款比例设定多少。
亚马逊从“仅退款”改为“部分退款”的调整并非巧合。
一方面,成本与体验的问题一直被反复讨论。退货在FBA体系中始终是一个高成本、低效率的环节,涉及仓储、逆向运输、二次分拣甚至销毁等多个方面,都需要花费资金。同时,退货流程复杂且耗时,这也是买家最常抱怨的地方。“部分退款”正好可以缓解这两个问题:卖家减少了损失,而买家也省去了麻烦。
另一方面,这是平台竞争的必然趋势。在Temu等跨境平台积极推行“退款不退货”政策的情况下,亚马逊必须推出新的售后工具以维护用户的信任。通过取消价格限制并扩大适用范围,“部分退款”不仅满足了卖家的需求,还为旺季用户的留存提供了额外的保障。
需要注意的是,“部分退款”不是没有影响的。相关订单依然会被算入ASIN的平均退货率,这可能导致商品详情页上出现“高退货率”的标签。尽管卖家不需要为此支付额外费用,但数据上的波动可能会对Listing的整体表现产生影响。
换句话说,这一功能不仅带来了成本优化的机会,同时也提升了运营方面的风险。卖家在使用时,必须在降低退货成本和维持商品表现之间寻求平衡。
二、亚马逊FBA的新规定今天开始实施
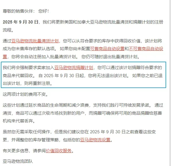
亚马逊之前发布的通知显示,从9月30日起,美国和加拿大的FBA批量清货和捐赠计划将进行新一轮调整,目前新规已经全面实施。

清理库存计划:默认处理未销售的存货。
根据新规定,FBA的批量清货计划不再需要卖家进行额外申请。亚马逊将自动处理卖家库存中未售出的不可销售商品,并启动清货流程。卖家可以获得一部分回收价值,通常为商品售价的5%至10%,相关费用会直接从其账户中扣除。
需要强调的是,如果卖家在9月30日之前没有更改后台的“可售商品/不可售商品自动设置”,系统将自动将其注册为参加批量清货计划。不过,卖家之后仍可以选择退出或进行设置调整。
业内专家分析指出,清货计划的主要目的并不在于增加卖家的收益,而是为了帮助亚马逊迅速释放仓储空间,以减轻长期的库容压力。对于平台而言,这一措施可以及时清理滞销和无法销售的库存,防止其在FBA仓库中堆积,导致资源浪费。
对卖家而言,清库存只能算是“止损”,回收的价值有限,并且依然需要承担一些费用。如果缺乏主动管理,一旦库存被自动处理,往往会导致利润进一步缩水。
FBA捐赠计划:强制参与,无法退出。
与批量清货不同,FBA捐赠计划的要求更加严格。根据亚马逊的最新规定,自新政策实施以来,所有卖家都会被强制加入捐赠计划,无法主动退出。即使之前选择退出的卖家,政策实施后也会自动恢复参与该计划。
在捐赠机制下,亚马逊会将部分卖家的库存用于公益。然而,即使库存已被捐赠,卖家仍需承担相应的清理费用。因此,与之前的条款相比,这一规定引起了许多卖家的关注和讨论。有卖家直言:“如果不收取移除费,我倒是乐意捐赠。”但在当前的规则下,卖家所需承担的成本并没有减少。
总的来说,这次FBA新规收紧了清货和捐赠两个渠道。清货计划主要是为了帮助亚马逊减轻仓储压力,而捐赠计划则强调平台的公益性和可持续发展形象。然而,无论这些渠道如何变化,核心成本仍然由卖家来承担。
因此,卖家需要尽快检查并调整后台设置:可售库存要谨慎使用自动清货,而不可售库存则应优先考虑自行移除。在旺季来临之前,积极处理库存,才能避免因被动清理或捐赠而造成的额外损失。